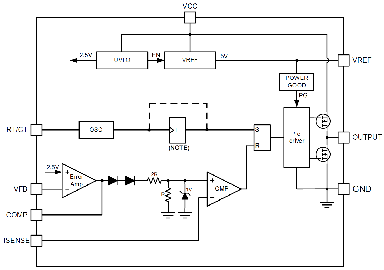
The NSR28C4x series are high performance fixed frequency current mode controllers, designed for off-line and DC-DC applications with minimal external components. The integrated circuits include an oscillator, a temperature-compensated reference, a high-gain error amplifier, a current-sensing comparator, and a high-current totem-pole output for driving an N-channel MOSFET.
The NSR28C4x series features undervoltage lockout (UVLO) for input and reference, and cycle-by-cycle current limiting. NSR28C42 and NSR28C44 have higher turn-on or turn-off hysteresis, suitable for off-line power supplies, while NSR28C43 and NSR28C45 are optimized for DC-DC applications with narrower hysteresis range. An 8-pin SOP package is available.
Product Features
• Optimized for off-line and DC-DC converters
• Low start-up current (<0.1mA)
• Peak current mode operation
• Trimmed oscillator with precise frequency control, up to 500kHz switching frequency
• Undervoltage lockout with adjustable start-up threshold and hysteresis
• High-current totem-pole output
• Integrated protection: cycle-by-cycle current limit, optional maximum duty cycle limit
Application
• Common-used Flyback Converters
• Auxiliary Power Supply
• Off-line Power Supply
Functional Block Diagram

All Resources

For more product information, please contact us.